2022/11/30經濟部科技專案111年度成果發表會暨112年度產學研合作說明會

課程目的

近幾年在疫情的影響下,導致全球經濟受到嚴重衝擊 ,精機中心多年來在經濟部技 術處科專案支持下,執行工具機暨零組件、產業 械智慧自動化三大次之相關 計畫,持續深耕 數 位轉型及智慧製造多領域 科技 研發成果豐碩 。

精機中心 因應業界 技術研發 需求,本次 會議 將目前執行計畫的 研究 成果,以及來年新計畫研 發方向完整介紹及說明, 期透過產業媒合 以提供技術 移轉 及技術輔導 於業界 ,或藉由 業界與 學界 共同 參與研究, 縮短 技術 研發時程, 來加速 提升 產業 競爭力 ,以因應產業未來的需求 。內容豐富 精彩可期!敬邀對技術議題有興趣之產 /官/學/研各界先進共襄盛舉,期望藉此來強化產學溝通 及合作管道、將科專成果 加速應用至產業上,以達成協助國內 產業結構優化、 產品附加 價值提升 及鞏固國際市場地位之目的。歡迎 各界先進能夠蒞臨盛會 並給予指教 。





 

課程資訊

諮詢聯絡人資訊

課程大綱

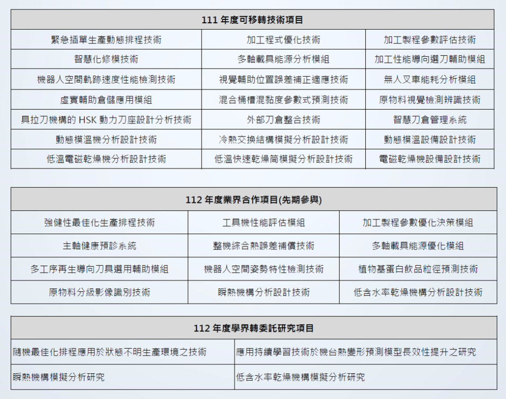
※若無法看到完整表格請左右滑動
日期、時間(分鐘) 內容 講師
蒐集個人資料告知事項
受經濟部技術處、能源局委託之專案管理單位-財團法人精密機械研究發展中心(PMC)(下稱本中心)為遵守個人資料保護法令及本中心個人資料保護政策、規章,於向您蒐集個人資料前,依法向您告知下列事項,敬請詳閱。

一、蒐集目的及類別:
基於「○○六 工業行政」、「一○九 教育或訓練行政」、「一五七調查、統計與研究分析」之特定目的而蒐集您的個人資料;蒐集之個人資料項目如下:姓名、性別、部門、職稱、E-mail、連絡電話等,或其他得以直接或間接識別您個人之資料。

二、個人資料利用之期間、地區、對象及方式
除涉及國際業務或活動外,您的個人資料僅供本中心於中華民國領域、在前述蒐集目的之必要範圍內,以合理方式利用至蒐集目的消失為止。

三、當事人權利
您可依個人資料保護法第3條規定,就您的個人資料向本中心行使查詢或請求閱覽、製給複製本、補充或更正、停止蒐集/處理/利用或刪除您的個人資料之權力時,您可透過郵件( pi@mail.pmc.org.tw)通知本中心。